



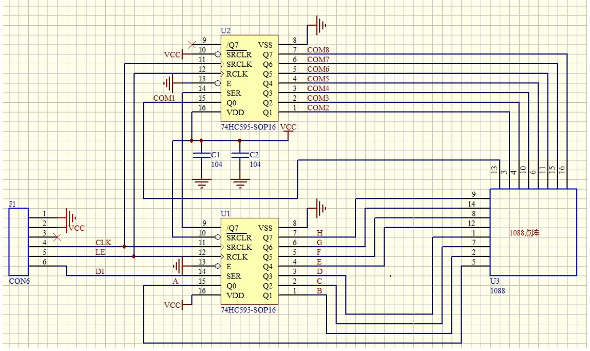
verilog代码:(注意格式)
`timescale 1ns / 1ps
module HC_595
#(
parameter SYSCLK = 50_000_000,//系统时钟频率
parameter CLK_HZ = 100_000 //用系统时钟产生一个100k的频率的时钟
)
(
input sysclk ,
input rst_n ,
input [15:0] Data ,
input en ,//开始信号
output reg SCK ,
output reg RCK ,
output reg DA ,
output reg Done //结束信号
);
localparam DELAY = SYSCLK/CLK_HZ;
localparam MID = DELAY/2;
reg [31:0] cnt_delay;
reg [31:0] cnt_mid;
reg [1:0] en_temp;
reg [15:0] data_temp;//用于存储输入进来的16bit数据
localparam IDLE = 3'b001,
DATA = 3'b010,
STOP = 3'b100;
reg [2:0] cur_state,next_state;
reg [4:0] cnt_bit;
//______________________________滤除毛刺__________________________________//
always@(posedge sysclk)
if(!rst_n)
en_temp <= 2'b00;
else
en_temp <= {en_temp[0],en};
//___________________________DELAY__________________________________//
always@(posedge sysclk)
if(!rst_n)
cnt_delay <= 32'd0;
else if(cnt_delay >= DELAY - 1 )
cnt_delay <= 32'd0;
else cnt_delay <= cnt_delay + 32'd1;
//___________________________MID__________________________________//
always@(posedge sysclk)
if(!rst_n)
cnt_mid <= 32'd0;
else if(cnt_mid >= MID - 1 )
cnt_mid <= 32'd0;
else
cnt_mid <= cnt_mid + 32'd1;
//______________________________产生SCK__________________________________//
always@(posedge sysclk)
if(!rst_n)
SCK <= 1'b0;
else if(cnt_mid >= MID - 1)
SCK <= ~SCK;
else
SCK <= SCK;
//_________________________state1____________________________________//
always@(posedge sysclk)
if(!rst_n)
cur_state <= IDLE;
else
cur_state <= next_state;
//_______________________________state2_____________________________________//
always@(*)
case(cur_state)
IDLE:begin
if(en_temp == 2'b01 ) //开始信号稳定的时候跳到数据状态去传输数据
next_state = DATA;
else
next_state = cur_state;
end
DATA:begin
if(cnt_bit == 5'd16 && cnt_delay >= DELAY - 1)
next_state = STOP;
else
next_state = cur_state;
end
STOP:begin
if(cnt_delay >= DELAY - 1)
next_state = IDLE;
else
next_state = cur_state;
end
endcase
//__________________________state3_________________________________//
always@(posedge sysclk)
if(!rst_n)begin
cnt_bit <= 5'd0;
RCK <= 1'b0;
data_temp <= 16'd0;
Done <= 1'b0;
DA <= 1'b0;
end
elsecase(cur_state)
IDLE:begin
cnt_bit <= 5'd0;
RCK <= 1'b0;
data_temp <= Data;
Done <= 1'b0;
DA <= 1'b0;
end
DATA:begin
if(cnt_delay >= DELAY - 1)begin
DA <= data_temp[15];
data_temp <= {data_temp[14:0],1'b0};
end
else begin
DA <= DA;
data_temp <= data_temp;
end
if(cnt_delay >= DELAY - 1 && cnt_bit >= 5'd16)
cnt_bit <= 5'd0;
else if(cnt_delay >= DELAY - 1)
cnt_bit <= cnt_bit + 5'd1;
else
cnt_bit <= cnt_bit;
Done <= 1'b0;
RCK <= 1'b0;
end
STOP:begin
if(cnt_delay == 1)
RCK <= 1'b1;
else
RCK <= 1'b0;
if(cnt_delay >= DELAY - 1)
Done <= 1'b1;
else
Done <= 1'b0;
cnt_bit <= 5'd0;
end
endcase
endmodule



