FPGA线上课程平台|最全栈的FPGA学习平台|FPGA工程师认证培训
登录
首页-技术文章/快讯-行业资讯-正文

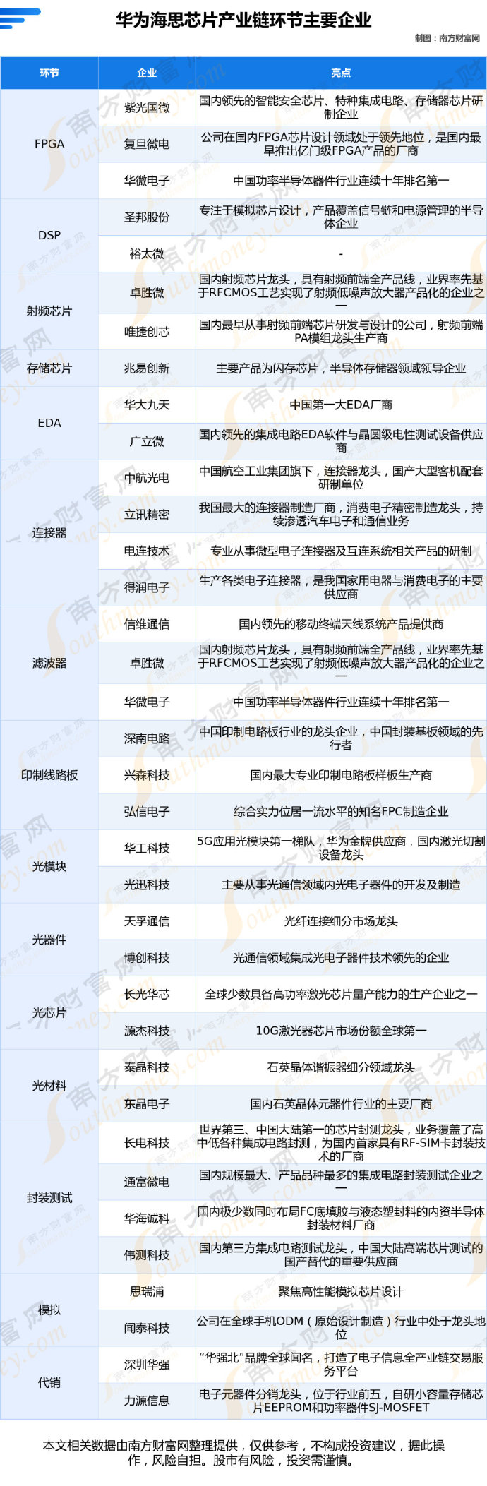
华为海思芯片产业链

二牛学FPGA二牛学FPGA
行业资讯
1年前
0
0
334

华为海思芯片产业链涉及FPGA、DSP、射频芯片、存储芯片等环节。
FPGA公司主要包括紫光国微、复旦微电、华微电子;
DSP公司主要包括圣邦股份、裕太微;
射频芯片公司主要包括卓胜微、唯捷创芯;
存储芯片公司主要包括兆易创新。

标签:
本文原创,作者:二牛学FPGA,其版权均为FPGA线上课程平台|最全栈的FPGA学习平台|FPGA工程师认证培训所有。
如需转载,请注明出处:https://z.shaonianxue.cn/8680.html
二牛学FPGA

二牛学FPGA

初级工程师
这家伙真懒,几个字都不愿写!
99419.79W4.01W3.67W
分享:
成电国芯FPGA赛事课即将上线
必须要加强这一类芯片战略地位——俄乌战争启示录
必须要加强这一类芯片战略地位——俄乌战争启示录上一篇
中国研究团队开发的AI模型FlightVGM可以替代英伟达下一篇
中国研究团队开发的AI模型FlightVGM可以替代英伟达
相关文章
总数:271
2026年Q2 FPGA行业深度观察:智驾安全认证、端侧多模态大赛与国产生态突围

2026年Q2 FPGA行业深度观察:智驾安全认证、端侧多模态大赛与国产生态突围

2026年第二季度,FPGA行业在智能驾驶域控制器的功能安全认证、端侧多…
行业资讯
2天前
0
0
12
0
学科竞赛 | 奖金、实习、面试及其他优惠 | “兆易创新杯”第二十届研电赛“华为6G”专向赛参赛说明

学科竞赛 | 奖金、实习、面试及其他优惠 | “兆易创新杯”第二十届研电赛“华为6G”专向赛参赛说明

各研究生培养单位:中国研究生电子设计竞赛聚焦技术前沿发展与国家重…
行业资讯
1年前
0
0
1.27K
1
航天领域为何选择FPGA?——从技术特性到应用场景的深度解析

航天领域为何选择FPGA?——从技术特性到应用场景的深度解析

(成电国芯云课堂·航天电子专题)一、极端环境下的可靠性与抗辐…
行业资讯
11个月前
0
0
426
1
评论表单游客 您好,欢迎参与讨论。
加载中…
评论列表
总数:1
  • 100天搞定FPGA
    100天搞定FPGA
    中国芯片还设计端还有很大空间,各位可以入行了